LED's nur in Reihenschaltung

Fragen zu Schaltungen, Elektronik, Elektrik usw.

Moderator: T.Hoffmann

Antworten
Benutzeravatar
HeavyDuty
User
User
Beiträge: 38
Registriert: So, 03.09.06, 16:47

Do, 07.09.06, 08:22

Hallo,

was passiert eigentlich, wenn ich ca. 50 LED's nur in Reihe schalte, wenn ich ein 12V Netzteil als Stromquelle benutze?
Addiert sich die Spannung jeder LED auf, sodaß ich bei 50 LED's eine Spannung von ca. 155V (50x3,1V) benötigen würde?

Wenn das so ist, dann hieße es ja in meinem Fall, 3-4 LED's in Reihe und den Rest parallel schalten!?

Ist es dann ausreichend, wenn ich pro Reihenschaltung jeweils einen Widerstand verbaue?
Zuletzt geändert von HeavyDuty am Do, 07.09.06, 10:10, insgesamt 1-mal geändert.
Benutzeravatar
Head
Site Admin
Site Admin
Beiträge: 22
Registriert: Mi, 15.03.06, 16:25
Wohnort: Hechingen
Kontaktdaten:

Do, 07.09.06, 09:10

In einer Reihenschaltung teilt sich die Spannung und in der Parallelschaltung die Stromstärke.
D.h. wenn du 50 LEDS in Reihe Schalten würdest und an 12 V ran würdest, dann hätte jede LED eine Spannung von 0,24 V und du würdest nichmal bemerken, dass die überhaupt angeschlossen sind.
Bin jetzt auch nich der große Physiker / Elektriker oder was auch immer, aber rein theoretisch hast du recht. 4 in Reihe und den Rest parallel, allerdings ohne gewähr ;)
Benutzeravatar
Jay
Hyper-User
Hyper-User
Beiträge: 1096
Registriert: Mo, 08.05.06, 07:54
Wohnort: Österreich

Do, 07.09.06, 12:28

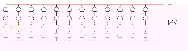
das würde dan etwa soo ausehen, allerdings mit 48 LEDs
526_48leds4inreihe_1.jpg
Benutzeravatar
John.S
Ultra-User
Ultra-User
Beiträge: 839
Registriert: Mi, 05.04.06, 13:52

Do, 07.09.06, 13:20

Jay hat geschrieben:das würde dan etwa soo ausehen, allerdings mit 48 LEDs
526_48leds4inreihe_1.jpg
Du hast die Widerstände vergessen,an jeden Strang gehört ein Widerstand.
Benutzeravatar
lithi
Hyper-User
Hyper-User
Beiträge: 1406
Registriert: So, 26.03.06, 16:49
Wohnort: Fuldabrück
Kontaktdaten:

Do, 07.09.06, 13:47

wieviele leds man in reihe schaltet hängt immer von den leds selber ab! bei roten kann man 4 anschliesen, bei blau nur 3! hängt immer von der jeweiligen spannung ab. den widerstand darf man auf keinen fall vergessen. dieser sorgt dafür, das der strom und die spannung gedrosselt werden. zudem kann ein widerstand spannungsspitzen ausgleichen. bei unstabielisierten netzteilen ist sowas umbedingt von nöten da diese unter zu geringer belastung mehr volt ausspucken als auf der bezeichnung steht!

zur schaltung von leds kann man hiernachlesen
Cyberbroker
Mega-User
Mega-User
Beiträge: 197
Registriert: Mo, 21.08.06, 19:51

Do, 07.09.06, 14:34

aber wenn ich 4 mal 2.1 V (rote leds) in reheie schalte, ne 12 V quelle hab, brauch ich doch "nur" 270 bis 390 Ohm widerstand? richtig?

Könnte ich dann net auch 5 stück in reihe schalten (10,5 V) und dann halt ~100hm Widerstand davor?

MfG

Cyberbroker!
Benutzeravatar
HeavyDuty
User
User
Beiträge: 38
Registriert: So, 03.09.06, 16:47

Do, 07.09.06, 15:02

Ich will ausschließlich weiße LEDS verbauen. Die haben doch 3,1V soweit ich weiß?!
Benutzeravatar
Neo
Auserwählter
Auserwählter
Beiträge: 2631
Registriert: Fr, 25.02.05, 23:22
Wohnort: hessen-wisbaden
Kontaktdaten:

Do, 07.09.06, 16:17

mit weißen LEDs kannst du das ganzgenauso wie hir machen
viewtopic.php?t=712 :wink:
Benutzeravatar
lithi
Hyper-User
Hyper-User
Beiträge: 1406
Registriert: So, 26.03.06, 16:49
Wohnort: Fuldabrück
Kontaktdaten:

Do, 07.09.06, 16:53

@Cyberbroker
ja kannste eigentlich auch machen! es sollen am besten immer um die 2V abfallen. aber je höher der widerstand, desto größe spannungsunterschiede kann er ausgleichen. wenn du die leds an ein stabilisiertes netzteil hängst, kannst du auch das mit den 5leds ruhig machen!

@Neo
den link zu deinem howto hab ich schon gepostet. :wink:
Antworten