{HowTo} ~ Lüfter Led Mod
Moderator: T.Hoffmann
Hallo,
das mit dem Signal kann ich nicht ganz nachvollziehen,
ich habe jetzt 2 Lüfter vermessen, beide gehen sehr gut.
Eine LED mit einem kleinen Widerstand würde ich hier aber nicht anklemmen.
ebmpapst Lüfter Typ 8412 N/2GLE an ca. 12 Volt Betriebsspannung
Signal vom Taktausgang, ca. 11 Volt und ca. 3.000 U/min
PS: Beide von mir gemessenen Lüfter haben anscheinend einen
Open Kollektor Ausgang, also gegen Plus messen.
Ich habe da nicht weiter gemessen da das Signal für die meisten Zwecke
absolut ausreichend ausreichend sein sollte.
das mit dem Signal kann ich nicht ganz nachvollziehen,
ich habe jetzt 2 Lüfter vermessen, beide gehen sehr gut.
Eine LED mit einem kleinen Widerstand würde ich hier aber nicht anklemmen.
ebmpapst Lüfter Typ 8412 N/2GLE an ca. 12 Volt Betriebsspannung
Signal vom Taktausgang, ca. 11 Volt und ca. 3.000 U/min
PS: Beide von mir gemessenen Lüfter haben anscheinend einen
Open Kollektor Ausgang, also gegen Plus messen.
Ich habe da nicht weiter gemessen da das Signal für die meisten Zwecke
absolut ausreichend ausreichend sein sollte.
Hallo.RPH hat geschrieben: das mit dem Signal kann ich nicht ganz nachvollziehen,
ich habe jetzt 2 Lüfter vermessen, beide gehen sehr gut.
Eine LED mit einem kleinen Widerstand würde ich hier aber nicht anklemmen.
PS: Beide von mir gemessenen Lüfter haben anscheinend einen
Open Kollektor Ausgang, also gegen Plus messen.
Ich habe da nicht weiter gemessen da das Signal für die meisten Zwecke
absolut ausreichend ausreichend sein sollte.
Stimmt soweit, nur hast Du das gaze aus dem Zusammenhang gerissen
Es ging ja darum das Muster das man auf einem dem Bilder sieht, auf dem der Lüfter nicht läuft,
auf den Lüfter zu bekommen wenn er läuft.
Dazu darf die LED nur dann leuchten wenn die Lüfterschaufeln exakt in der richtigen Position sind.
Das Problem ist nun aber, das da nicht einfach ein Sensor drin ist, z.B. eine IR Lichtschranke,
mit dem man exakt immer wieder die selbe Position der Schaufeln als Signal ausgegebn bekommt.
Es scheint so als wären in den Lüftern Hall Sensoren verbaut der dann den OC schaltet.
Der ist für die Geschwindigkeitsmessung zwar sehr zuverlässig, aber unterliegt leider starken schwankungen.
Das Ding ird ziemlich von der Umdrehungszahl beeinflusst und auch wenn ich das jetzt mangels 2 Kanal Oszi
nicht messen kann, bin ich mir sicher das es bei dem Hall Sensor ab bestimmten Umdrehungszahlen aussetzer gibt.
Bei 3000 upm müssten theoretisch ja auch 3000 takte pro minute zu messen sein,
praktisch wird der Wert aber warscheinlich etwas darunter liegen.
Dazu ist der Zeitpunkt an dem der Takt kommt sicher nicht stabil, sondern verschiebt sich bei hohen
Umdrehungszahlen nach vorne, das Muster würde sich also je nach upm oder durch Mechanische Einflüsse
im Gleitlager usw verschieben und nicht einmal stabil in seiner jeweiligen Position bleiben,
sondern flackern oder wandern.
Einige billig Chinalüfter genereieren das Taktsginal möglicherweise sogar garnicht indem sie tatsächlich
die Umdrehungen der Lüfterschaufeln messen, sondern messen nur die Frequenz das Drehfeldes der Spulen,
bzw der Frequenz an einer einzelnen Spule - damit kann man in dem Fall wirkich garnix anfangen.
PS:
Da PAPST wohl mit der beste Hersteller für Industrielüfter sein soll,
kann es sein das Deine beiden 8412 N/2GLE (ideal für <300Watt Netzteile) vieleicht wirklich eine Lichtschranke oder eine höherwertige Sensorik haben als mein billig Chinalüfter (der eigentlich aus taiwan kommt).
Wenn Du einen Sensor anbringen kannst der sehr Positionsgenau ist wie eine Lichtschranke,
dann kannst Du den ja an den 2. Kanal von Deinem Oszi hängen.
(kannst Du bei deinem die X Achsen manuell verschieben um sie übereinander zu legen ?)
Hallo jm,
also ich sehe hier sehr wohl einen Zusammenhang, da es um die
gezielte geblitzte Beleuchtung von diesen Lüftern geht, aber ist auch egal.
Das ein Hallgeber bei diesen niedrigen Frequenzen Aussetzer hat
oder eine Verzögerung eintritt ist mit Sicherheit nicht der Fall.
Da würden nicht nur die Zündungen von den meisten Motoren nicht funktionieren.
Der Schaltpunkt von Hallgebern ist im allgemeinen sehr genau.
Das heisst, der Schaltpunkt beim Austritt des Magneten aus dem Geber
ist immer der selbe und auf wenige 1/100 mm genau und reproduzierbar.
Wenn man jetzt Glück hat dann kommt die Flanke an einer Position, an
welcher sich ein schönes Muster des Lüfters ergibt.
Selbst wenn nur das Drehfeld einer Spule ausgewertet würde währe auch
damit (natürlich schon mit etwas mehr Aufwand) eine relativ genaue
Positionsbestimmung möglich. Fast alle neuen Drehstrommotoren oder
HF Spindeln sind Sensorlos und ermitteln die jeweilige Position über das Drehfeld.
Natürlich weiß ich nicht, was in meinen ebmpabst Lüftern verbaut ist,
ohne Zerstörung geht das Lüfterrad hier auch nicht runter.
Aber ich suche mir jetzt aus meiner Gruschkiste einen billigen Lüfter raus
und werde den mal anschauen.
Also nachdem bei dieser Hitze nicht an schlafen zu denken ist hier der neue Versuch:
Alter AMD CPU Lüfter von einer Sockel A CPU, Chinakracher und mindestens 5 Jahre
alt, gut ausgenackelt und wirklich nicht einer der leisesten, aber er dreht sich noch.
Zum testen habe ich ein paar Striche draufgemacht, das Hologramm ist sehr schwer
zu Fotografieren und auch nicht besonders gut zu sehen.
Nun im Betrieb, am Taktausgang ein Widerstand 4,7k gegen Plus, ein Kondensator mit
0,22µF auf die Basis von einem BC547, Emitter auf Masse, Kollektor über ca. 1k und eine
weisse LED auf Plus gelegt, um den Impuls etwas kürzer zu kriegen.
Und was soll ich sagen, es geht natürlich, mit einer besseren Anpassung währe auch noch
mehr an Helligkeit zu holen, aber das ist ein schnell Steckbrett Versuch.
Noch mal das ganze im Betrieb etwas größer aufgenommen, wenn ich hier eine P4 oder so was
zum Blitzen verwende sehe ich mit Sicherheit den ganzen Lüfter einwandfrei.
Den Lüfter habe ich im Bereich von ca. 6 Volt, wo der gerade anläuft bis 30 Volt getestet,
wo der fast schon abheben wollte, der Impuls steht wie eine 1 immer am selben Fleck !
In diesem Sinne fröhliches Basteln
also ich sehe hier sehr wohl einen Zusammenhang, da es um die
gezielte geblitzte Beleuchtung von diesen Lüftern geht, aber ist auch egal.
Das ein Hallgeber bei diesen niedrigen Frequenzen Aussetzer hat
oder eine Verzögerung eintritt ist mit Sicherheit nicht der Fall.
Da würden nicht nur die Zündungen von den meisten Motoren nicht funktionieren.
Der Schaltpunkt von Hallgebern ist im allgemeinen sehr genau.
Das heisst, der Schaltpunkt beim Austritt des Magneten aus dem Geber
ist immer der selbe und auf wenige 1/100 mm genau und reproduzierbar.
Wenn man jetzt Glück hat dann kommt die Flanke an einer Position, an
welcher sich ein schönes Muster des Lüfters ergibt.
Selbst wenn nur das Drehfeld einer Spule ausgewertet würde währe auch
damit (natürlich schon mit etwas mehr Aufwand) eine relativ genaue
Positionsbestimmung möglich. Fast alle neuen Drehstrommotoren oder
HF Spindeln sind Sensorlos und ermitteln die jeweilige Position über das Drehfeld.
Natürlich weiß ich nicht, was in meinen ebmpabst Lüftern verbaut ist,
ohne Zerstörung geht das Lüfterrad hier auch nicht runter.
Aber ich suche mir jetzt aus meiner Gruschkiste einen billigen Lüfter raus
und werde den mal anschauen.
Also nachdem bei dieser Hitze nicht an schlafen zu denken ist hier der neue Versuch:
Alter AMD CPU Lüfter von einer Sockel A CPU, Chinakracher und mindestens 5 Jahre
alt, gut ausgenackelt und wirklich nicht einer der leisesten, aber er dreht sich noch.
Zum testen habe ich ein paar Striche draufgemacht, das Hologramm ist sehr schwer
zu Fotografieren und auch nicht besonders gut zu sehen.
Nun im Betrieb, am Taktausgang ein Widerstand 4,7k gegen Plus, ein Kondensator mit
0,22µF auf die Basis von einem BC547, Emitter auf Masse, Kollektor über ca. 1k und eine
weisse LED auf Plus gelegt, um den Impuls etwas kürzer zu kriegen.
Und was soll ich sagen, es geht natürlich, mit einer besseren Anpassung währe auch noch
mehr an Helligkeit zu holen, aber das ist ein schnell Steckbrett Versuch.
Noch mal das ganze im Betrieb etwas größer aufgenommen, wenn ich hier eine P4 oder so was
zum Blitzen verwende sehe ich mit Sicherheit den ganzen Lüfter einwandfrei.
Den Lüfter habe ich im Bereich von ca. 6 Volt, wo der gerade anläuft bis 30 Volt getestet,
wo der fast schon abheben wollte, der Impuls steht wie eine 1 immer am selben Fleck !
In diesem Sinne fröhliches Basteln
Du Glücklicher, bei meinem gehts nämlich nicht.RPH hat geschrieben:Das ein Hallgeber bei diesen niedrigen Frequenzen Aussetzer hat
oder eine Verzögerung eintritt ist mit Sicherheit nicht der Fall.
Da würden nicht nur die Zündungen von den meisten Motoren nicht funktionieren.
Der Schaltpunkt von Hallgebern ist im allgemeinen sehr genau.
Das heisst, der Schaltpunkt beim Austritt des Magneten aus dem Geber
ist immer der selbe und auf wenige 1/100 mm genau und reproduzierbar.
Hab einen alten thermaltake "chrome orb" benutzt, damit ist das nicht machbar.
Zwar hab ich zwei 4212 Lüfter von Papst da, die kühlen aber das Aquarium.
Ich besorg mir morgen auch mal so einen Lüfter wie Du ihn benutzt hast,
vieleicht funktioniert das Modell ja auch bei mir und der chrom orb ist ein Einzelfall.
Extra für Dich hab ich eben mal einen Streifen 3M Reflektorfolie (rot) auf den chrom orb Lüfter geklebt
und eine LED angeschlossen, ungünstigerweise eine weisse, hatte gerade nix anderes da liegen.
(roter streifen + rote LED = besser, mit der weissen sieht man weniger)
Niedrige UPM:
Es passiert genau das was ich nach den Messungen des Taktsignals vermutet hatte.
Bei niedrigster möglicher Drehzahl, 4V mit anlauf per Hand (12V Nennspannung) ist der Streifen stabil,
aber die Überraschung ist das er auf beiden Seiten zu sehen ist, also noch einmal um 180° im Verhältnis zum
ersten Streifen, der Lüfter spuckt also, wieso auch immer, je halbe Umdrehung ein Taktsignal aus.
(deiner tut es nicht, es ist also nicht zwingend nach standard)
Dazu gibt es eine "Phantomabbildung" (ich nenn es einfach mal so) die jeweils ca 30° nach dem eigentlichen
Streifen abgebildet wird, aber ziemlich schwach (@4V).
Da komm ich jetzt zu zwei Feststellungen, erstens hat der Hersteller entweder zwei Magnete für den Takt,
oder zwei Hallsensoren verbaut weil er zu viel Geld hat .... oder der Statormagnet des Aussenläufers
wird vom Hallsensor ausgewertet um einen extra Magneten zu sparen.
Und da der Statormagnet zwei Nord und zwei Südpole hat, dürfte klar sein warum es zwei Takte gibt.
Die zweite ist das der Hallsensor zwar beim einschalten ein sauberes Signal ausgibt, aber beim abschalten
fällt der Pegel nicht sauber nach unten, er bleibt wohl noch etwas erregt und schaltet dann nochmal kurz
durch - irgendwie nicht der zuverlässigste Sensor wenn man das nicht elektronisch auswertet.
Hohe UPM:
Dann hab ich dem Lüfter mal die vollen 12V verpasst, die LED lief dabei ohne Widerstand auf ca 25mA.
Es passierte auch wieder das was ich nach den Messungen schon vermutet hatte.
Von dem Streifen ist nichts mehr zu sehen, er wird auf ca 30° auseinandergezogen.
Dazu bleibt er nicht fest stehen, sondern er "wandert" und wackelt auch etwas,
bei all dem ist natürlich auch wieder auf beiden Seiten das selbe zu sehen, wegen dem Doppeltakt.
Zumindestens DIESER Lüfter kann nur bei Drehzahlen weit unter dem Nennbereich ein ausreichendes
Taktsignal liefern und dann aber auch nur ein doppeltes.
Generell geht es also schon das Taktsignal entsprechend zu nutzen, aber nur wenn der Lüfter,
egal ob dafür gebaut oder rein zufällig, bei hohen Drehzahlen einen sauberen Takt liefert.
Es wäre ledeglich zur vermeidung der "Phantombilder" eine Flankenauswertung nötig um die zweite
Flanke die der Sensor ausgibt zu verhindern.
Morgen bis späten Nachmittag bekommst Du mindestens mal Bilder vom eben beschriebenen chrom orb.
Den Test mit dem AMD Kühlerlüfter mach ich auch bis morgen Abend .... und wenn ich dafür meine CIA
Verbindungen nutzen muss um mir einen per Rakete direkt von AMD aus dem Amiland rüberschicken zu lassen
@shark:
Wenn Du Glück hast kannst Du bald so einen Kinderkram wie simpel beleuchtete LED Lüfter vergessen.
Wer sollte sowas einbauen wenn er auch ein Bild auf dem Lüfter darstellen kann
(und wie geil sieht das erst an meinem Mountainbike aus ?)
-
monte310389
- Mega-User

- Beiträge: 433
- Registriert: Mo, 15.05.06, 15:53
- Kontaktdaten:
Sieht richtig gut aus 
Ich hätte auch nicht gedacht das es so ein schönen effekt gibt bei normalen lüftern.
Haste die LEDs einfach an der seite eingebohrt?
Man könnte aucht die lüfterbläter mit so nen glitzer noch überziehn würd bstimmt auch noch nen geilen Effekt ergeben
Gruss
Malte
Ich hätte auch nicht gedacht das es so ein schönen effekt gibt bei normalen lüftern.
Haste die LEDs einfach an der seite eingebohrt?
Man könnte aucht die lüfterbläter mit so nen glitzer noch überziehn würd bstimmt auch noch nen geilen Effekt ergeben
Gruss
Malte
ich glaub ich hab hier irgendwie den anschluss verloren.
also ihr projeziert KEIN bild in dem sinne auf dem lüfter, sondern ihr "sprecht" es an und durch ein bestimmten takt in dem das licht blinkt, sieht es so aus, als ob das bild "fest" steht. das habe ich richtig verstanden!?
so nun zu dem takt. ihr redet von einem magneten der einen takt ausgibt. ihr habt also nicht einen standard lüfter verbaut oder? oder doch und ihr habt diesen "magneten" in dem lüfter gefunden? das verwirrt mich ein wenig mit dem magneten! woher ist der magnet? gekauft? war der bei dem lüfter dabei? ist der bei JEDEM lüfter dabei?
gruß divino
also ihr projeziert KEIN bild in dem sinne auf dem lüfter, sondern ihr "sprecht" es an und durch ein bestimmten takt in dem das licht blinkt, sieht es so aus, als ob das bild "fest" steht. das habe ich richtig verstanden!?
so nun zu dem takt. ihr redet von einem magneten der einen takt ausgibt. ihr habt also nicht einen standard lüfter verbaut oder? oder doch und ihr habt diesen "magneten" in dem lüfter gefunden? das verwirrt mich ein wenig mit dem magneten! woher ist der magnet? gekauft? war der bei dem lüfter dabei? ist der bei JEDEM lüfter dabei?
gruß divino
@jm2_de Ja in meinen augen ist das kein Kinderkram! Wenn du Bilder darstellen möchtest kannste das ruhig machen. es gibt auch Leute die gerne Diesen mod nach bauen möchten, also ich sehe nix dagegen. Bei diesen mod kann man seine farben sogar selber mit seinen Lieblingslüfter Kombinieren und so, und eh das mit den Bilder so hoch angsehen ist das kann noch dauern, und die beste Quali werden dies auch nicht haben, also steht das erstmal noch im schatte!
mfg Sh@rk
mfg Sh@rk
Naja, der 100.000.000 standard LED-Lüfter Mod haut auch keinen mehr vom Hocker.Sh@rk hat geschrieben:@jm2_de Ja in meinen augen ist das kein Kinderkram! Wenn du Bilder darstellen möchtest kannste das ruhig machen. es gibt auch Leute die gerne Diesen mod nach bauen möchten, also ich sehe nix dagegen. Bei diesen mod kann man seine farben sogar selber mit seinen Lieblingslüfter Kombinieren und so, und eh das mit den Bilder so hoch angsehen ist das kann noch dauern, und die beste Quali werden dies auch nicht haben, also steht das erstmal noch im schatte!
mfg Sh@rk
Ist ungefähr so beeindruckend wie eine fertige Plexiglasseitenscheibe mit Gummieinfassband in L-Form.
@dinino
Der Hall Sensor ist in jedem Lüfter drin der einen Taktausgang hat (mindestens 3 polig).
Der Magnet wäre standardmässig eingebaut, bzw da muss man nichts weiter verändern.
@MODERATOR
Kann jemand den unteren Teil abtrennen, ab do wo es mit dem Taktgesteuerten Krams losgeht ?
Danke.
und wie geht das mit diesem magneten?
ich habe einen alten lüfter hier rumzufliegen der 2 adern hat die hinaus führen. der magnet denke ich mal bewirkt das drehen der blätter (spuele und so). also nehme ich an, de rmagnet sitzt in dem "kern" innen drin.
wie komme ich an den magneten? wie kann ich dessen takt denn abzapfen und was brauch ich noch alles dafür, um ein bild zu projezieren?
gruß divino
ich habe einen alten lüfter hier rumzufliegen der 2 adern hat die hinaus führen. der magnet denke ich mal bewirkt das drehen der blätter (spuele und so). also nehme ich an, de rmagnet sitzt in dem "kern" innen drin.
wie komme ich an den magneten? wie kann ich dessen takt denn abzapfen und was brauch ich noch alles dafür, um ein bild zu projezieren?
gruß divino
Garnicht - der muss schon einen Taktausgang haben.divino hat geschrieben:und wie geht das mit diesem magneten?
ich habe einen alten lüfter hier rumzufliegen der 2 adern hat die hinaus führen. der magnet denke ich mal bewirkt das drehen der blätter (spuele und so). also nehme ich an, de rmagnet sitzt in dem "kern" innen drin.
wie komme ich an den magneten? wie kann ich dessen takt denn abzapfen und was brauch ich noch alles dafür, um ein bild zu projezieren?
gruß divino
@RPH
Hier mal das Bild des chrome orb: Einen AMD 60mm Standardlüfter konnte ich mir tatsächlich besorgen, aber ohne weitere Beschaltung,
wie Du sieh benutzt hattest, wird ein dünner Strich schon auf ganzen 90° dargestellt.
Leider habe ich gerade keine geeigneten Transistoren oder Kondensatoren hier, die muss ich mir
erst einmal besorgen.
Hat auch sein gutes, ich kann ja dann gleich Bauteile kaufen die dafür möglichst geeignet sind.
Eine einfache IR Lichtschranke kommt dann auch in den Sack, damit wird es noch besser funktionieren
als mit dem Hall Sensor der den Takt ausgibt.
Ist halt ein wenig mehr Arbeit den anzubringen und damit weniger Massentauglich
Würdest Du nach Deinem Test zum dem 0,22µF raten oder doch lieber etwas kleiner ?
(und wie kann man eigentlich das "µ" einfügen - copy & paste ?)
Kannst Du Deinen Lüfter auch mal per Hand drehen und testen ob er bei bei zwei um 180° versetzten
Positionen der Lüfterschaufeln einen Taktsignal ausgibt ?
Mein AMD 60mm Lüfter tut das nämlich genau wie der chrome orb, was es einfacher machen würde eine
IR Lichtschranke zu integrieren anstatt elektronisch jeden 2. Takt zu elemenieren.
Hallo jm,
wenn Du anscheinend keinen Kondensator rumliegen
hast wie steuerst Du denn dann Deine LED an ?
Direkt oder auf die Basis von einem Transistor ?
Ich mache nachher noch einen Versuch, muss aber dazu
erst mal eine Luxeon 1W mit Optik freimachen.
Wenn es noch klappt mache ich noch einen kleinen Bericht dazu.
wenn Du anscheinend keinen Kondensator rumliegen
hast wie steuerst Du denn dann Deine LED an ?
Direkt oder auf die Basis von einem Transistor ?
Ich mache nachher noch einen Versuch, muss aber dazu
erst mal eine Luxeon 1W mit Optik freimachen.
Wenn es noch klappt mache ich noch einen kleinen Bericht dazu.
Direkt, bis zu dem Bereich wo ich gemessen habe war nichtmal ein Widerstand nötig und bei nurRPH hat geschrieben:Hallo jm,
wenn Du anscheinend keinen Kondensator rumliegen
hast wie steuerst Du denn dann Deine LED an ?
Direkt oder auf die Basis von einem Transistor ?
Ich mache nachher noch einen Versuch, muss aber dazu
erst mal eine Luxeon 1W mit Optik freimachen.
Wenn es noch klappt mache ich noch einen kleinen Bericht dazu.
15 - 20mA (max war mal kurz 25ma) ist das auch kein Problem - bzw für den Lüfter habe ich sowieso
keine Verwendung mehr.
Eins versteh ich jetzt aber nicht.
Der Kondensator verringert zwar die Impulsbreite, was ein verwischen des Bildes durch zu lange
Einschaltzeit der LED verhindert, aber Dein Lüfter müsste doch auch einen Doppeltakt haben ?
Wenn Du das Logo also so sehen kannst wie auf Deinem Bild, dann müsstest Du das selbe sehen
wenn Du Deinen Betrachtungswinkel um 180° änderst, also genau von der anderen Seite darauf siehst.
Das ich keinen Kondensator verwendet habe ist auch bei den geringen Drehzahlen bei denen ich ihn
getestet habe auch nicht schlimm, in dem Bereich geht es noch mit der vorhandenen Impulsbreite.
Und selbst wenn der Impuls zu lange dauert würde das zwar erklären warum die Darstellung des Striches
verwischt wird, aber nicht warum der Strich bei den niedrigen UPM scharf dargstellt wird,
es dann aber doch noch eine "Phantomdarstellung" gibt und warum zwischen beiden nichts zu sehen ist.
Es muss da also einen kurzen Impuls geben, dann eine Pause und einen langen Impuls.
(Der Hall Sensor lässt grüssen)
Diese "Phantomdarstellung" habe ich auch nur bei dem chrome orb, nicht aber bei dem AMD Lüfter,
da wird der weisse Strich, den ich auf die Oberkante einer Lüfterschaufel gemalt habe,
ledeglich auf ca 90° dargestellt und das sehr gleichmässig.
Es gibt also eindeutig Unterschiede zwischen verschiedenen Lüftertypen (Bauart), Herstellern der Lüfter
oder art und Quallität der verwendeten Sensoren.
Bei einem How2 müsste man das also beachten, denn sonst funktioniert es bei den meisten nur wenn sie
zufällig einen Lüfter erwischt haben der funktioniert, was nicht einfach ist bei den vielen Herstellern.
habe noch einen weiteren lüfter.
dieser besitzt 3 adern: was ist für was?
rot +, schwarz masse und blau dann für den takt?
kann das sein? bin ich auf dem richtigen weg oder komplett auf dem hölzernen?^^
könnte evtl. jemand mal eine schaltung posten bezüglich des anschließens vom lüfter über die led zum strom (oder hatl eine andere reihenfolge)? würde mich freuen
damit ich das richtig verstanden habe noch einmal:
der takt basiert auf genau einer umdrehung oder? wovon hängt der takt ab? wahrscheinlich von der betriebsspannung. aber an sich ist es ja uninteressant, denn die led wird ja dann nur angesprochen wenn der der lüfter die bestimmte anzahl an umdrehung geschafft hat!
somit wäre es eigtl nur folgende arbeit: man könnte sich ein bild auf den lüfter malen! nun die schaltung anschmeißen und bei einer bestimmten anzahl an drehung kommt der takt, welcher die led mit strom versorgt, die daraufhin aufblitzt und den lüfter anleuchtet. durch die andauernde "pulsierende" blinkung entsteht das gemalte bild.
soweit korrekt?
gruß divino
dieser besitzt 3 adern: was ist für was?
rot +, schwarz masse und blau dann für den takt?
kann das sein? bin ich auf dem richtigen weg oder komplett auf dem hölzernen?^^
könnte evtl. jemand mal eine schaltung posten bezüglich des anschließens vom lüfter über die led zum strom (oder hatl eine andere reihenfolge)? würde mich freuen
damit ich das richtig verstanden habe noch einmal:
der takt basiert auf genau einer umdrehung oder? wovon hängt der takt ab? wahrscheinlich von der betriebsspannung. aber an sich ist es ja uninteressant, denn die led wird ja dann nur angesprochen wenn der der lüfter die bestimmte anzahl an umdrehung geschafft hat!
somit wäre es eigtl nur folgende arbeit: man könnte sich ein bild auf den lüfter malen! nun die schaltung anschmeißen und bei einer bestimmten anzahl an drehung kommt der takt, welcher die led mit strom versorgt, die daraufhin aufblitzt und den lüfter anleuchtet. durch die andauernde "pulsierende" blinkung entsteht das gemalte bild.
soweit korrekt?
gruß divino
habe mich selbst rangewagt^^:
habe versucht es so nachzubauen wie RPH es weiter oben erklärt hat.
die werte wie folgt:
R1: 4,7kOhm
R2: 1kOhm
C1: 0,22µF (ALTGR+M^^ für das "µ")
H1: 3,1V 0,02mA
BC547
ist dies korrekt aufgebaut oder ist irgendwo ein fehlöer? so würde ich es aus dem post oben heraus lesen wie was genau angeschlossen wird.
wenn dies richtig ist würde ich mich daran setzen und es selber mal versuchen! also bitte feedback
gruß divino
EDIT: ups.. ich depp. sorry wegen doppelpost, war keine absicht
die werte wie folgt:
R1: 4,7kOhm
R2: 1kOhm
C1: 0,22µF (ALTGR+M^^ für das "µ")
H1: 3,1V 0,02mA
BC547
ist dies korrekt aufgebaut oder ist irgendwo ein fehlöer? so würde ich es aus dem post oben heraus lesen wie was genau angeschlossen wird.
wenn dies richtig ist würde ich mich daran setzen und es selber mal versuchen! also bitte feedback
gruß divino
EDIT: ups.. ich depp. sorry wegen doppelpost, war keine absicht
Hallo jm und alle Lüfter Beleuchter,
ich möchte kurz was zum besseren Verständnis beitragen:
Ein optisch stehend erscheinendes Lüfterrad (oder was auch sonst immer)
kann nur dann erzeugt werden, wenn der Lichtimpuls nur so lange
ist, das sich das bewegte Objekt innerhalb dieses Blitzes nicht oder
nur sehr wenig bewegt, ansonsten erscheint alles verschwommen
oder es ist einfach nichts zu erkennen.
Das ist ungefähr so wie bei einem Fotoapparat, wenn ich ein bewegtes
Objekt aufnehmen will und eine zu lange Belichtungszeit habe erhalte
ich ebenfalls nur ein verschwommenes Abbild davon.
Dazu diente bei mir der Kondensator, der nur eine kleine Impulsspitze
von dem langen Impuls durchlässt und damit den Transistor steuert.
Ein kurzes Beispiel:
Ein Lüfterrad mit einem Durchmesser von 115mm hat einen Umfang von 360mm.
Bei einer Drehzahl von 1.500 U/min dauert eine Umdrehung dann 0,04sek = 40ms.
Unter der Voraussetzung das ich ein mittelscharfes Bild haben will sage ich, das sich
die Lüfterblätter aussen während des Blitzes nicht mehr als 0,5mm bewegen sollen.
Damit erhalte ich 40ms / 720 = 0,055 ms = 55µs für die Blitzdauer.
Ich hoffe das ich jetzt keinen groben Fehler da drinnen habe.
( Das µ Zeichen ist bei mir (Alt Gr + M )
Also kurz gesagt ohne Kondensator oder Monoflop oder so geht es überhaupt nicht.
Nun zu den Versuchen von gerade:
Jm, Du hast recht, der Lüfter bringt 2 Takte pro Umdrehung, es hat bei mir deswegen
hingehauen weil das Hologramm von der Seite beleuchtet nur ein Bild erzeugt und das
zweite nicht reflektiert wird. Als ich auf die Lüfterschaufeln geblitzt habe wurde mir das klar.
Wenn der zweite Impuls wie beim Stricken oder so fallengelassen wird ist die Sache TOP.
Im Moment habe ich nur auf die Schnelle ein Programm für den PIC gemacht welcher mir
die Impulse auswertet, einen Vergisst und die LED beim zweiten eine gewisse Zeit leuchten
lässt, in diesem Versuch jetzt waren es 80µs, werde ich evtl. einstellbar machen.
Hier das Bild, Lüfter betrieben mit 15 Volt, also durchaus schon im Überlastbereich, funktioniert
ohne Probleme ab ca. 6 Volt bis 25 Volt, höher wollte ich jetzt hier nicht mehr gehen. Zum blitzen wurde eine weiße Luxeon 1W mit der Spot Optik verwendet, die ist dafür
schon recht gut geeignet. Wegen den extrem kurzen Impulsen muss man aber hier sagen,
je heller umso besser, eine P4 oder K2 währe durchaus auch angebracht.
Ein schwarzer Lüfter ist dafür überhaupt nicht sehr gut geeignet, aber zum probieren war es OK.
Die von mir in einem vorigen Beitrag gemachten Angaben zu den Bauteilen entbehren
jeder rechnerischen Grundlage und wurden nur verwendet, weil die ungefähr passen
könnten und noch auf dem Steckbrett rumgelegen sind.
Also bitte nicht danach nachbauen und dann meckern, das ist nur ein Versuch gewesen.
Im Prinzip würde es also gehen, wenn nur jeder zweite Impuls ausgewertet wird.
Das kann entweder über ein JK Flip Flop und einem Nachgeschaltetem Monoflop
geschehen oder mit einem kleinen Prozessor ausgewertet werden, welches auf
jeden Fall einfacher und auch universeller zu gestalten ist.
Divino:
Die Schaltung ist soweit richtig, wenn der Ausgang vom Lüfter open Kollektor ist.
R2 könnte wegen der kürze der Impulse durchaus 330 Ohm oder so haben,
evtl. sogar noch weniger, das müsste aber vermessen werden.
Bitte das obige wegen Nachbau beachten, es geht zwar aber ergibt Doppelblitze.
Edit:
Das mit dem Bild auf den Lüfter malen und so ist richtig, das würde damit gehen.
Bei meinem Lüfter ist es Rot, Schwarz und Gelb für Plus, Minus und Takt.
ich möchte kurz was zum besseren Verständnis beitragen:
Ein optisch stehend erscheinendes Lüfterrad (oder was auch sonst immer)
kann nur dann erzeugt werden, wenn der Lichtimpuls nur so lange
ist, das sich das bewegte Objekt innerhalb dieses Blitzes nicht oder
nur sehr wenig bewegt, ansonsten erscheint alles verschwommen
oder es ist einfach nichts zu erkennen.
Das ist ungefähr so wie bei einem Fotoapparat, wenn ich ein bewegtes
Objekt aufnehmen will und eine zu lange Belichtungszeit habe erhalte
ich ebenfalls nur ein verschwommenes Abbild davon.
Dazu diente bei mir der Kondensator, der nur eine kleine Impulsspitze
von dem langen Impuls durchlässt und damit den Transistor steuert.
Ein kurzes Beispiel:
Ein Lüfterrad mit einem Durchmesser von 115mm hat einen Umfang von 360mm.
Bei einer Drehzahl von 1.500 U/min dauert eine Umdrehung dann 0,04sek = 40ms.
Unter der Voraussetzung das ich ein mittelscharfes Bild haben will sage ich, das sich
die Lüfterblätter aussen während des Blitzes nicht mehr als 0,5mm bewegen sollen.
Damit erhalte ich 40ms / 720 = 0,055 ms = 55µs für die Blitzdauer.
Ich hoffe das ich jetzt keinen groben Fehler da drinnen habe.
( Das µ Zeichen ist bei mir (Alt Gr + M )
Also kurz gesagt ohne Kondensator oder Monoflop oder so geht es überhaupt nicht.
Nun zu den Versuchen von gerade:
Jm, Du hast recht, der Lüfter bringt 2 Takte pro Umdrehung, es hat bei mir deswegen
hingehauen weil das Hologramm von der Seite beleuchtet nur ein Bild erzeugt und das
zweite nicht reflektiert wird. Als ich auf die Lüfterschaufeln geblitzt habe wurde mir das klar.
Wenn der zweite Impuls wie beim Stricken oder so fallengelassen wird ist die Sache TOP.
Im Moment habe ich nur auf die Schnelle ein Programm für den PIC gemacht welcher mir
die Impulse auswertet, einen Vergisst und die LED beim zweiten eine gewisse Zeit leuchten
lässt, in diesem Versuch jetzt waren es 80µs, werde ich evtl. einstellbar machen.
Hier das Bild, Lüfter betrieben mit 15 Volt, also durchaus schon im Überlastbereich, funktioniert
ohne Probleme ab ca. 6 Volt bis 25 Volt, höher wollte ich jetzt hier nicht mehr gehen. Zum blitzen wurde eine weiße Luxeon 1W mit der Spot Optik verwendet, die ist dafür
schon recht gut geeignet. Wegen den extrem kurzen Impulsen muss man aber hier sagen,
je heller umso besser, eine P4 oder K2 währe durchaus auch angebracht.
Ein schwarzer Lüfter ist dafür überhaupt nicht sehr gut geeignet, aber zum probieren war es OK.
Die von mir in einem vorigen Beitrag gemachten Angaben zu den Bauteilen entbehren
jeder rechnerischen Grundlage und wurden nur verwendet, weil die ungefähr passen
könnten und noch auf dem Steckbrett rumgelegen sind.
Also bitte nicht danach nachbauen und dann meckern, das ist nur ein Versuch gewesen.
Im Prinzip würde es also gehen, wenn nur jeder zweite Impuls ausgewertet wird.
Das kann entweder über ein JK Flip Flop und einem Nachgeschaltetem Monoflop
geschehen oder mit einem kleinen Prozessor ausgewertet werden, welches auf
jeden Fall einfacher und auch universeller zu gestalten ist.
Divino:
Die Schaltung ist soweit richtig, wenn der Ausgang vom Lüfter open Kollektor ist.
R2 könnte wegen der kürze der Impulse durchaus 330 Ohm oder so haben,
evtl. sogar noch weniger, das müsste aber vermessen werden.
Bitte das obige wegen Nachbau beachten, es geht zwar aber ergibt Doppelblitze.
Edit:
Das mit dem Bild auf den Lüfter malen und so ist richtig, das würde damit gehen.
Bei meinem Lüfter ist es Rot, Schwarz und Gelb für Plus, Minus und Takt.
achherje. ist eine ganz schön aufwendige angelegenheit. und teure noch dazu, so wie ich das jetzt gerade hier rumsuche mit monoflop und jk flipflops.
mich würde es interessieren ob es nicht eine alternative lösung geben würde.
Nehmen wir wir benutzen ein &-glied mit 2 eingängen. was ich mir überlegt habe ist folgendes: da anscheinend 2 takte in einer umdrehung ausgegeben werden müsste man also den einen zum "wegfallen" bringen. könnte man das nicht dadurch realisieren, dass sagen wir beim ersten takt E1 des &-gliedes auf 1 gesetzt wird und wenn der takt erneut kommt, E2 auf 1 gesetzt wird. Somit sind beide Eingänge 1 und erst DANN würde der ausgang 1 ergeben.
somit hätten wir das problem mit dem "doppelten" taktsignal nicht mehr.
meine frage: wie ist das realisierbar und ist es unbedingt sinnvoller als die oben genannte methode von RPH mit dem JK und monoflipflop?
meine momentanen überlegungen: wenn der takt=1 ist, wird über ein relais + von dem lüfter mit E1 verbunden. somit herrscht bei E1=1. dazu kommt ein 2.Relais welches ebenfalls ausgelöst wird und das taktsignal zu E2 führt. wenn jetzt erneut das taktsignal kommt haben wir auf beiden eingängen=1 und der ausgang müsste 1 ergeben.
jetzt muss man nur gucken wie das relais abgeregt wird sodass alles in den ausgangszustand zurückversetzt wird. habe ich ansonsten irgendwo ein denkfehler begangen? ist schon spät und die grauen zellen arbeiten nicht mehr so effizient.
gruß divino
EDIT: also ich merke grad dass die relais variante die kosten im gegensatz zu den flipflops immens in die höhe treibt. an sich wäre es realisierbar soweit ich das beurteilen kann^^, aber aus kostengtründen mach ich mir mal gedanken wie ich an sonsten die 2 takte zu einem takt heruntertransformieren kann^^
EDIT2: http://de.wikipedia.org/wiki/Bild:Flipf ... agramm.png
laut dieser zeichnung von wikipedia ist es doch eigtl möglich ein "einflanken gesteuertes flipflop" zu benutzen wo wir den negierten eingang einfach benutzen. aber geht das? ich mein wenn wir den takt auf rücksetzen lägen würde es hinhauen, aber was ist dann mit dem "einganstaktsignal"? was legen wir dort an? konfuses thema
mich würde es interessieren ob es nicht eine alternative lösung geben würde.
Nehmen wir wir benutzen ein &-glied mit 2 eingängen. was ich mir überlegt habe ist folgendes: da anscheinend 2 takte in einer umdrehung ausgegeben werden müsste man also den einen zum "wegfallen" bringen. könnte man das nicht dadurch realisieren, dass sagen wir beim ersten takt E1 des &-gliedes auf 1 gesetzt wird und wenn der takt erneut kommt, E2 auf 1 gesetzt wird. Somit sind beide Eingänge 1 und erst DANN würde der ausgang 1 ergeben.
somit hätten wir das problem mit dem "doppelten" taktsignal nicht mehr.
meine frage: wie ist das realisierbar und ist es unbedingt sinnvoller als die oben genannte methode von RPH mit dem JK und monoflipflop?
meine momentanen überlegungen: wenn der takt=1 ist, wird über ein relais + von dem lüfter mit E1 verbunden. somit herrscht bei E1=1. dazu kommt ein 2.Relais welches ebenfalls ausgelöst wird und das taktsignal zu E2 führt. wenn jetzt erneut das taktsignal kommt haben wir auf beiden eingängen=1 und der ausgang müsste 1 ergeben.
jetzt muss man nur gucken wie das relais abgeregt wird sodass alles in den ausgangszustand zurückversetzt wird. habe ich ansonsten irgendwo ein denkfehler begangen? ist schon spät und die grauen zellen arbeiten nicht mehr so effizient.
gruß divino
EDIT: also ich merke grad dass die relais variante die kosten im gegensatz zu den flipflops immens in die höhe treibt. an sich wäre es realisierbar soweit ich das beurteilen kann^^, aber aus kostengtründen mach ich mir mal gedanken wie ich an sonsten die 2 takte zu einem takt heruntertransformieren kann^^
EDIT2: http://de.wikipedia.org/wiki/Bild:Flipf ... agramm.png
laut dieser zeichnung von wikipedia ist es doch eigtl möglich ein "einflanken gesteuertes flipflop" zu benutzen wo wir den negierten eingang einfach benutzen. aber geht das? ich mein wenn wir den takt auf rücksetzen lägen würde es hinhauen, aber was ist dann mit dem "einganstaktsignal"? was legen wir dort an? konfuses thema
Dazu muss man aber auch noch sagen das es auch stark auf die minimale Belichtungszeit der DigicamRPH hat geschrieben: Das ist ungefähr so wie bei einem Fotoapparat, wenn ich ein bewegtes
Objekt aufnehmen will und eine zu lange Belichtungszeit habe erhalte
ich ebenfalls nur ein verschwommenes Abbild davon.
ankommt die je Modell stark schwankt.
Meine Casio QVR-51 hat einen recht guten Wert von nur 1/2000 sekunde, wenn man damit einen 120er Lüfter
bei maximalen UPM Fotografiert sieht es aus als würde er Stillstehen.
Nun weiss ich nicht wie hoch die Frequenz ist die das Menschliche Auge noch wahrnehmen kann.
Zumindeszens weiss ich das die S/W Rezeptoren im äusseren Sichtbereich schneller sind und das
man bei 50 Hz noch ein flimmern erkennt, bei 100 Hz aber nicht mehr.
Das Problem mit den 50 Hz kennt man ja auch bei Leuchtstoffröhren und Borhmaschinen wo es aussieht
als würde die Spindel sich nicht drehen (mir ist der Begriff dafür entfallen).
Bei ca 12V bekomme ich von meinem Lüfter ein 100 Hz Signal, geteilt durch 2 da es ja zwei Takte sind
dreht sich der Lüfter also mit fast genau 50 Hz, dementsprechend blitzt die LED auch im 50 Hz Takt
(wenn der 2. unnötige Takt schon ausgeschaltet ist, sonst wären es wieder 100 Hz.)
Die 50 Hz liegen also noch in dem Bereich in dem man das flackern gut sehen kann.
100 Hz = 6000 UPM, so kam ich drauf das der Lüfter einen Doppeltakt hat,
denn die Nenn UPM liegen bei ca 3000 UPM, was 50 Hz entspricht.
Bei den niedrigen Frequenzen gibt es auch kein Problem mit den Schaltzeiten / max. Frequenz von Transistoren
und anderen Bauteilen, daher versuche ich demnächst mal eine etwas andere Schaltung zu bauen die ohne einen
Mikroprozessor auskommt.
Die Mikroprozessor Lösung ist zwar sicher sehr gut und hat Vorteile, aber sie ist auch teurer und wohl für
nur wenige nachbaubar das einfach an der Verfügbarkeit des Mikroprozessors + Programm scheitert.
Aber zwei unterschiedliche Lösungen können auch nicht schaden
Da die genaue Detektierung eines der beiden Impulse wie schon von jm oben
erwähnt nicht sehr einfach ist und einen anderen Schaltungsaufbau erfordert
bin ich hier mal einen anderen Weg zur Erzeugung eines netten Effektes gegangen:
Da ich weiter oben schon bemerkt hatte das dieses Hologramm nur sichtbar ist
wenn es aus bestimmen Winkeln angeleuchtet wird blitze ich das Lüfterrad
einfach von Seite aus einem Winkel an, bei welchem das Hologramm gut sichtbar ist.
(Solche selbstklebende Label mit Hologrammen liegen vielen Produkten bei, ich
glaube auch dass bei vielen Prozessoren solche Label dabei sind).
Um jetzt einen besonderen Effekt zu erhalten wird ca. 10 Sekunden auf den sagen wir
mal 1.ten Impuls geblitzt, danach wird wieder 10 Sekunden auf 2.ten Impuls geblitzt.
Der Effekt ist nun, das dass Lüfterrad selber immer sichtbar ist, das Hologramm aber
immer nur in den 10 Sekunden wenn es aus dem richtigen Winkel angeblitzt wird.
Es erscheint praktisch aus dem nichts und ist auf einmal recht hell zu sehen.
Hier ein Foto vom Lüfter im Betrieb mit 12 Volt, Drehzahl ca. 3.300 U/min, Blitzdauer ca. 80µs. Auch wenn es fast nicht sichtbar ist, aber der Lüfter ist auf beiden Fotos im Betrieb !
Der Wechsel alle 10 Sekunden geht natürlich automatisch und wird wie alles andere auch
von dem Mikrokontroller erledigt, die Impulsbreite ist nun einstellbar von 15 – 1.000µs,
damit dürfte jeder Lüfter irgendwie zum „stehen“ zu bringen sein.
Als LED wird nun eine K2 auf Star verwendet, die ist rechts oben noch etwas sichtbar.
Die jetzt schon einstellbare Impulsbreite werde ich noch über einen zusätzlichen Taster
im EEPROM abspeichern lassen, damit steht nach einem Neustart immer der zuletzt
gespeicherte Wert automatisch im Programm zur Verfügung.
Es gibt hier mit Sicherheit eine ganze Menge an Spielereien, welche damit noch gemacht
werden können, was mit spontan einfällt den halben Lüfter z.B. Gelb sprühen und die andere
Hälfte was weiß ich Lila von mir aus. Alle 10 Sekunden würden die Farben von einer Hälfte
auf die andere wechseln.
Auch mit einer UV LED sind hier bestimmt noch Klasse Sachen möglich.
Welcher Moder hat hier noch gute Ideen ?
Um den Aufbau für evtl. Nachbau Interessenten leichter zu machen habe ich das Programm
nun um die Speichermöglichkeit erweitert und den Code für einen kleinen PIC 12F629 geändert.
Der hat nur 8 Pins und ein EEprom sowie einen internen Oszillator mit hierfür ausreichender
Genauigkeit, die ist dafür absolut ausreichend und mit +- 2,00 Euro recht günstig.
Das HEX File zum selberbrennen gibt es auf Anfrage bei mir, kann auch gerne auf einem Server zum
Download abgelegt werden. Fertige und geprüfte PICs kann ich auch abgeben, da muss ich halt
dann bei Bedarf noch mal einige besorgen.
Bei Interesse bitte direkt per PM diesbezüglich nachfragen, Antwort kann aber manchmal dauern.
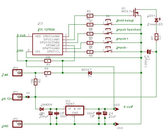
Nachfolgend der aktuelle Schaltplan mit dem kleinen PIC 12F629, der derzeit noch nicht belegte
Taster kann noch mit einer Funktion belegt werden, mir fällt aber gerade nichts dazu ein. Und so sieht der derzeitige Test Aufbau aus, es schaut wegen den Kabeln eigentlich schlimmer
aus als es ist, auf einer Lochrasterplatine wird der Ausbau zwar etwas größer aber übersichtlicher. Hier ein möglicher Aufbau auf Lochraster, soll nur als Beispiel für eigene Kreationen dienen. Es sollte eigentlich soweit alles klar sein und ich hoffe, das ich hier keine Fehler eingebastelt habe.
Die Power LED, bei mir eine K2, wird aufgrund der sehr kurzen Impulsbreite mit bis dem
10fachen ihres Nennstromes betrieben, allerdings mit einem Puls / Pausen Verhältnis von ca. 1:180.
Darüber konnte ich keine Unterlagen finden, es gibt zwar auch spezielle Flash LEDs aber die sind
Relativ teuer und nicht überall erhältlich, die K2 oder eine P4 liegen fast immer irgendwo rum.
Im übrigen ist es mir auch egal, wenn so eine LED dann mal kaputtgeht, wenn ich mir ansehe was mich
die CPUs, die Boards oder die Lüfter kosten so fallen diese paar Euro in keiner Weise irgendwo auf.
Jetzt stellt sich noch die Frage, wie das jetzt eigentlich an einem gescheiten CPU Lüfter oder
Case Fan oder so aussehen würde, auch das kann geklärt werden, bitteschön: Also ich bin ja eigentlich kein direkter „Veredler von Computern“, aber das schaut Affengeil aus.
Der 120mm Lüfter macht sich richtig gut, also hier kann man (und Frau) sich lange damit spielen.
Aktueller Stand der Versuche:
Der MosFet steuert Versuchweise 3 K2 über je einen eigenen Vorwiderstand an und ich habe
Versuchweise die LEDs mit einer Optik versehen. Die Bündelung des Lichtstrahles bringt einiges.
Nach einiger Suche im Internet habe ich einige Schaltungen gefunden, welche unter dem Begriff
„LED Stroboskop“ zu finden waren, da verwenden einige Kommerzielle Geräte ebenfalls eine
High Power LED, welche auch immer das ist, auf jeden Fall scheint das auch gut zu funktionieren.
Es sind dabei auch einige relativ einfache Nachzubauende und billige analoge Schaltungen,
bei Interesse bitte einfach selber mal diesem oder ähnlichen Stichwörtern suchen.
erwähnt nicht sehr einfach ist und einen anderen Schaltungsaufbau erfordert
bin ich hier mal einen anderen Weg zur Erzeugung eines netten Effektes gegangen:
Da ich weiter oben schon bemerkt hatte das dieses Hologramm nur sichtbar ist
wenn es aus bestimmen Winkeln angeleuchtet wird blitze ich das Lüfterrad
einfach von Seite aus einem Winkel an, bei welchem das Hologramm gut sichtbar ist.
(Solche selbstklebende Label mit Hologrammen liegen vielen Produkten bei, ich
glaube auch dass bei vielen Prozessoren solche Label dabei sind).
Um jetzt einen besonderen Effekt zu erhalten wird ca. 10 Sekunden auf den sagen wir
mal 1.ten Impuls geblitzt, danach wird wieder 10 Sekunden auf 2.ten Impuls geblitzt.
Der Effekt ist nun, das dass Lüfterrad selber immer sichtbar ist, das Hologramm aber
immer nur in den 10 Sekunden wenn es aus dem richtigen Winkel angeblitzt wird.
Es erscheint praktisch aus dem nichts und ist auf einmal recht hell zu sehen.
Hier ein Foto vom Lüfter im Betrieb mit 12 Volt, Drehzahl ca. 3.300 U/min, Blitzdauer ca. 80µs. Auch wenn es fast nicht sichtbar ist, aber der Lüfter ist auf beiden Fotos im Betrieb !
Der Wechsel alle 10 Sekunden geht natürlich automatisch und wird wie alles andere auch
von dem Mikrokontroller erledigt, die Impulsbreite ist nun einstellbar von 15 – 1.000µs,
damit dürfte jeder Lüfter irgendwie zum „stehen“ zu bringen sein.
Als LED wird nun eine K2 auf Star verwendet, die ist rechts oben noch etwas sichtbar.
Die jetzt schon einstellbare Impulsbreite werde ich noch über einen zusätzlichen Taster
im EEPROM abspeichern lassen, damit steht nach einem Neustart immer der zuletzt
gespeicherte Wert automatisch im Programm zur Verfügung.
Es gibt hier mit Sicherheit eine ganze Menge an Spielereien, welche damit noch gemacht
werden können, was mit spontan einfällt den halben Lüfter z.B. Gelb sprühen und die andere
Hälfte was weiß ich Lila von mir aus. Alle 10 Sekunden würden die Farben von einer Hälfte
auf die andere wechseln.
Auch mit einer UV LED sind hier bestimmt noch Klasse Sachen möglich.
Welcher Moder hat hier noch gute Ideen ?
Um den Aufbau für evtl. Nachbau Interessenten leichter zu machen habe ich das Programm
nun um die Speichermöglichkeit erweitert und den Code für einen kleinen PIC 12F629 geändert.
Der hat nur 8 Pins und ein EEprom sowie einen internen Oszillator mit hierfür ausreichender
Genauigkeit, die ist dafür absolut ausreichend und mit +- 2,00 Euro recht günstig.
Das HEX File zum selberbrennen gibt es auf Anfrage bei mir, kann auch gerne auf einem Server zum
Download abgelegt werden. Fertige und geprüfte PICs kann ich auch abgeben, da muss ich halt
dann bei Bedarf noch mal einige besorgen.
Bei Interesse bitte direkt per PM diesbezüglich nachfragen, Antwort kann aber manchmal dauern.
Nachfolgend der aktuelle Schaltplan mit dem kleinen PIC 12F629, der derzeit noch nicht belegte
Taster kann noch mit einer Funktion belegt werden, mir fällt aber gerade nichts dazu ein. Und so sieht der derzeitige Test Aufbau aus, es schaut wegen den Kabeln eigentlich schlimmer
aus als es ist, auf einer Lochrasterplatine wird der Ausbau zwar etwas größer aber übersichtlicher. Hier ein möglicher Aufbau auf Lochraster, soll nur als Beispiel für eigene Kreationen dienen. Es sollte eigentlich soweit alles klar sein und ich hoffe, das ich hier keine Fehler eingebastelt habe.
Die Power LED, bei mir eine K2, wird aufgrund der sehr kurzen Impulsbreite mit bis dem
10fachen ihres Nennstromes betrieben, allerdings mit einem Puls / Pausen Verhältnis von ca. 1:180.
Darüber konnte ich keine Unterlagen finden, es gibt zwar auch spezielle Flash LEDs aber die sind
Relativ teuer und nicht überall erhältlich, die K2 oder eine P4 liegen fast immer irgendwo rum.
Im übrigen ist es mir auch egal, wenn so eine LED dann mal kaputtgeht, wenn ich mir ansehe was mich
die CPUs, die Boards oder die Lüfter kosten so fallen diese paar Euro in keiner Weise irgendwo auf.
Jetzt stellt sich noch die Frage, wie das jetzt eigentlich an einem gescheiten CPU Lüfter oder
Case Fan oder so aussehen würde, auch das kann geklärt werden, bitteschön: Also ich bin ja eigentlich kein direkter „Veredler von Computern“, aber das schaut Affengeil aus.
Der 120mm Lüfter macht sich richtig gut, also hier kann man (und Frau) sich lange damit spielen.
Aktueller Stand der Versuche:
Der MosFet steuert Versuchweise 3 K2 über je einen eigenen Vorwiderstand an und ich habe
Versuchweise die LEDs mit einer Optik versehen. Die Bündelung des Lichtstrahles bringt einiges.
Nach einiger Suche im Internet habe ich einige Schaltungen gefunden, welche unter dem Begriff
„LED Stroboskop“ zu finden waren, da verwenden einige Kommerzielle Geräte ebenfalls eine
High Power LED, welche auch immer das ist, auf jeden Fall scheint das auch gut zu funktionieren.
Es sind dabei auch einige relativ einfache Nachzubauende und billige analoge Schaltungen,
bei Interesse bitte einfach selber mal diesem oder ähnlichen Stichwörtern suchen.
Mh wie ist das jetzt der dreht sich aber man sieht in still stehend? Kannst du evtl. mal ein 20 sekunden video machen oder so?
mfg Sh@rk
mfg Sh@rk
wie schautn das mit dem preis der ganzen sachen aus?
könntest du evtl mal eine auflistung machen was du alles dafür bezahlt hast (bzw was man bezahlen würde dafür)?
kann ja sein, dass du es noch zufällig irgendwo hast rumfliegen gehabt.
mich würde es interessieren ob es nur eine edle methode wär oder doch schon eien relativ teure angelegenheit!
gruß divino
könntest du evtl mal eine auflistung machen was du alles dafür bezahlt hast (bzw was man bezahlen würde dafür)?
kann ja sein, dass du es noch zufällig irgendwo hast rumfliegen gehabt.
mich würde es interessieren ob es nur eine edle methode wär oder doch schon eien relativ teure angelegenheit!
gruß divino
Ich dachte der Kram gefällt Dir nicht und Du stehst auf seitlich angebrachte statische Beleuchtung ?Sh@rk hat geschrieben:Mh wie ist das jetzt der dreht sich aber man sieht in still stehend? Kannst du evtl. mal ein 20 sekunden video machen oder so?
mfg Sh@rk
Falls Du Dich erinnerst hatte ich doch von Anfang an gesagt das ich dieses Muster von das auf dem
einen Bild von Dir zu sehen ist auf den Laufenden Lüfter bekommen wollte, bzw später hatte ich das
ja noch um die Idee des stehenden Bildes auf den Lüfterschaufeln ergänzt.
Es geht also immer noch genau darum ein Bild auf den Lüfter zu bekommen
Die Lösung von RPH dreht sich immer noch um die selbe Sache, nur das sich das ganze so aufgeteilt hat
das er weiterhin direkt den doppeltakt des Lüfters verwendet und eine µC Lösung gewählt hat,
während ich vom Takt auf einen IR Sensor umgesteigen bin weil ich ja unbedingt ein Bild auf den Lüfter
bekommen will, was mit dem doppelten Taktsignal ja (fast) nicht möglich ist.
Im Prinzip entspricht das aber alles noch der Grundidee.
Wer den Thread verfolgt hatte weiss auch noch das es ja schon mal angeschnitten wurde das die Lösung
mit dem Mikroprozessor etwas aufwendiger wird (Stichwort "Massentauglichkeit"), es Probleme mit dem
Taktsignal gibt und das ganze auch etwas mehr kostet.
Diese Lösung kann eben nicht alles gleichzeitig sein, irgendwo muss man Kompromisse eingehen.
Meine günstige und einfacher nachzubauende Lösung kommt ja auch noch, dann ist auch das korrekte
Darstellen eines Bildes möglich und die Schaltung kann direkt am Lüfter angebracht werden.
Je nach Verwendungszweck kann man sich dann die geeignete Lösung aussuchen.
(kann aber gerade nicht bestellen, dauert also noch ein wenig, aber Ihr übelebt es sicher)
@RPH
Feine Arbeit, aber sag uns auch noch für was der 4. Taster ist
Finde ich toll das Du das so schnell durchgezogen hast.
erst mal, die idee selbst finde ich echt geil, das mit dem µC halte ich für etwas übertrieben, diese lösung hat auch den nachteil, das nur bestimmte lüfter verwendet werden können.
ich habe dazu 2 sehr einfache und billige ideen, erstens am drehenden teil einen reflektor anbringen
(zb klebefolie) und eine einfache reflexlichtschranke verwenden oder einen hallsensor anbringen und am drehenden teil einen kleinen magneten. fototransistoren und hallsensoren finden sich in jedem diskettenlaufwerk.^^ auswerten lässt sich das über eine schaltung mit 2 transistoren. wobei lichtschranken eher für saubere umgebungen geeignet sind und hallsensoren für schmutzige.
die idee mit dem mountenbike, geht nur für einfache strukturen, da die drehzahl des rades im allgemeinen zu klein ist.
ich habe dazu 2 sehr einfache und billige ideen, erstens am drehenden teil einen reflektor anbringen
(zb klebefolie) und eine einfache reflexlichtschranke verwenden oder einen hallsensor anbringen und am drehenden teil einen kleinen magneten. fototransistoren und hallsensoren finden sich in jedem diskettenlaufwerk.^^ auswerten lässt sich das über eine schaltung mit 2 transistoren. wobei lichtschranken eher für saubere umgebungen geeignet sind und hallsensoren für schmutzige.
die idee mit dem mountenbike, geht nur für einfache strukturen, da die drehzahl des rades im allgemeinen zu klein ist.
Deine Lösungen kannst Du ja mal hier reinstellen.luckylu1 hat geschrieben:erst mal, die idee selbst finde ich echt geil, das mit dem µC halte ich für etwas übertrieben, diese lösung hat auch den nachteil, das nur bestimmte lüfter verwendet werden können.
ich habe dazu 2 sehr einfache und billige ideen, erstens am drehenden teil einen reflektor anbringen
(zb klebefolie) und eine einfache reflexlichtschranke verwenden oder einen hallsensor anbringen und am drehenden teil einen kleinen magneten. fototransistoren und hallsensoren finden sich in jedem diskettenlaufwerk.^^ auswerten lässt sich das über eine schaltung mit 2 transistoren. wobei lichtschranken eher für saubere umgebungen geeignet sind und hallsensoren für schmutzige.
die idee mit dem mountenbike, geht nur für einfache strukturen, da die drehzahl des rades im allgemeinen zu klein ist.
Die mit den zwei Transistoren könnte einer ähneln die ich auch schon im Kopf hatte.
Mit sich durch Staub verschmutzende Sensoren habe ich schon Erfahrungen gemacht.
Auf Hall Sensoren habe ich aber keine Lust, die Dinger sind zwar Teilweise sehr praktisch,
aber die Auswertung ist unnötig kompliziert.
Bis der Lüfter so dreckig ist das die IR Lichtschranke nicht mehr funktioniert müsst da schon
eine dicke Staubschicht drauf sein, bis dahin macht jeder seinen Lüfter sauber.
Bei dem MTB wollte ich auch nur einen Horizontalen Streifen von ein paar cm höhe anbringen.
Da ich aber viel im Gelände rumfahre lasse ich das doch lieber, der würde schnell kaputtgehen
oder total verdrecken, die Akkus dafür wären mir auch zu schwer
Hallo zusammen,
@ Sh@rk:
Genau, der Lüfter läuft volle Kanne und man sieht ein stehendes Lüfterrad.
Ich könnte evtl. ein kleines Video machen, das müsste aber jemand für mich
irgendwo hochladen, ich habe dafür keinen Account und will den auch nicht.
Der Spam erdrückt mich jetzt schon, da brauche ich nicht mehr.
@ Divino:
Auf dem Schaltplan ist alles aufgelistet was Du an Teilen benötigst, schreibst Du
Dir zusammen und kuckst Du, was das denn so kostet. Aber bitte deswegen keinen
neuen Tread anfangen und den dann als Leiche und unfertig liegenlassen.
@ jm2:
Ich habe ja oben schon erwähnt, dass ich nach wie vor mit dem Doppeltakt arbeite,
wenn ich nur einen haben will lasse ich den zweiten wegfallen oder einen der beiden
einfach fest einrasten, es ist ja wie schon beschrieben nur eine von mehreren Möglichkeiten.
@ luckylu1:
Ganz am Anfang dachte ich auch, dafür brauche ich keinen µC, aber je tiefer ich in diese
Sache rein gekommen bin umso mehr hat mich dazu hingezogen, es vereinfacht die Sache ungemein.
Als Beispiel, dem Takteingang ist es egal von wem oder wo er ein Signal bekommt, hier kann alles
verwendet was eine Flanke erzeugt, egal ob Hallgeber, IR Reflex oder IR Gabel usw.
Es ist damit wesentlich universeller und auch bei Bedarf genauer, da ich für einen evtl. weiteren
Ausbau auf eine Quarzzeitbasis zurückgreifen kann, um ganz besondere Effekte zu erzielen.
Guckst Du hier als Beispiel, ein Versuch bevor ich auf den Taktausgang losgegangen bin:
Aber Du hast absolut recht, es geht natürlich auch anders mit diskretem Aufbau, allerdings
gibt es hier bestimmt noch einige Kleinigkeiten zu lösen, welche erst im laufe der Erprobung
oder des Zusammenbaues auftreten bzw. erkannt werden. Mit nur 2 Transistoren wirst Du
allerdings nicht sehr weit kommen, aber ich lasse mich auch gerne belehren.
Hier mal eine anspruchvolle Aufgabe für alle Tüftler und Bastler
Folgende Aufgabenstellung legen wir hier zu Grunde:
Betriebsspannung 14 Volt, Lüfterdurchmesser 120mm
maximale Unschärfe am Rande des Lüferrades 0,4mm
Pro Umdrehung nur ein Blitz, Sensor extern, Typ egal.
Also nicht das Taktsignal von der Lüftersteuerung verwenden.
Elektronik diskret aufgebaut ohne µC, Timer 555 währe erlaubt.
Transistoren oder MosFets nach Wahl, möglichst einfach nachzubauen.
Die aufgebaute Schaltung muss in der Lage sein den sich drehenden Lüfter
einwandfrei bei Zimmerhelligkeit (Nicht abgedunkelt!) optisch stehend darzustellen.
Bzw. auf dem Schreibtisch bei normaler Arbeitsplatzbeleuchtung.
Ich bin nicht an irgendwelchen Theorien interessiert sondern nur an fertigen
und nach obigen Kriterien funktionierenden Aufbauten mit Schaltplan, Fotos
oder auch Videos als Beweis dafür dass es auch funktioniert.
Wer als erster diese Schaltung aufbaut und hier veröffentlicht, welche alle oben
genannten Kriterien erfüllt erhält von mir als Anerkennung *** 300 Credits ***.
Die absoluten Profis möchte ich bitten, sich hier etwas zurückzuhalten da sonst die
anderen Leute ganz einfach keine Chance hätten, es soll ein Anreiz für eigene
Versuche sein und am Ende sollte jeder was davon haben.
Der Effekt ist wirklich Klasse und so was gibt’s noch nicht auf dem Markt.
@ Sh@rk:
Genau, der Lüfter läuft volle Kanne und man sieht ein stehendes Lüfterrad.
Ich könnte evtl. ein kleines Video machen, das müsste aber jemand für mich
irgendwo hochladen, ich habe dafür keinen Account und will den auch nicht.
Der Spam erdrückt mich jetzt schon, da brauche ich nicht mehr.
@ Divino:
Auf dem Schaltplan ist alles aufgelistet was Du an Teilen benötigst, schreibst Du
Dir zusammen und kuckst Du, was das denn so kostet. Aber bitte deswegen keinen
neuen Tread anfangen und den dann als Leiche und unfertig liegenlassen.
@ jm2:
Ich habe ja oben schon erwähnt, dass ich nach wie vor mit dem Doppeltakt arbeite,
wenn ich nur einen haben will lasse ich den zweiten wegfallen oder einen der beiden
einfach fest einrasten, es ist ja wie schon beschrieben nur eine von mehreren Möglichkeiten.
@ luckylu1:
Ganz am Anfang dachte ich auch, dafür brauche ich keinen µC, aber je tiefer ich in diese
Sache rein gekommen bin umso mehr hat mich dazu hingezogen, es vereinfacht die Sache ungemein.
Als Beispiel, dem Takteingang ist es egal von wem oder wo er ein Signal bekommt, hier kann alles
verwendet was eine Flanke erzeugt, egal ob Hallgeber, IR Reflex oder IR Gabel usw.
Es ist damit wesentlich universeller und auch bei Bedarf genauer, da ich für einen evtl. weiteren
Ausbau auf eine Quarzzeitbasis zurückgreifen kann, um ganz besondere Effekte zu erzielen.
Guckst Du hier als Beispiel, ein Versuch bevor ich auf den Taktausgang losgegangen bin:
Aber Du hast absolut recht, es geht natürlich auch anders mit diskretem Aufbau, allerdings
gibt es hier bestimmt noch einige Kleinigkeiten zu lösen, welche erst im laufe der Erprobung
oder des Zusammenbaues auftreten bzw. erkannt werden. Mit nur 2 Transistoren wirst Du
allerdings nicht sehr weit kommen, aber ich lasse mich auch gerne belehren.
Das möchte ich aber jetzt doch mal sehen:Meine günstige und einfacher nachzubauende Lösung kommt ja auch noch, dann ist auch das korrekte
Darstellen eines Bildes möglich und die Schaltung kann direkt am Lüfter angebracht werden.
Je nach Verwendungszweck kann man sich dann die geeignete Lösung aussuchen.
Hier mal eine anspruchvolle Aufgabe für alle Tüftler und Bastler
Folgende Aufgabenstellung legen wir hier zu Grunde:
Betriebsspannung 14 Volt, Lüfterdurchmesser 120mm
maximale Unschärfe am Rande des Lüferrades 0,4mm
Pro Umdrehung nur ein Blitz, Sensor extern, Typ egal.
Also nicht das Taktsignal von der Lüftersteuerung verwenden.
Elektronik diskret aufgebaut ohne µC, Timer 555 währe erlaubt.
Transistoren oder MosFets nach Wahl, möglichst einfach nachzubauen.
Die aufgebaute Schaltung muss in der Lage sein den sich drehenden Lüfter
einwandfrei bei Zimmerhelligkeit (Nicht abgedunkelt!) optisch stehend darzustellen.
Bzw. auf dem Schreibtisch bei normaler Arbeitsplatzbeleuchtung.
Ich bin nicht an irgendwelchen Theorien interessiert sondern nur an fertigen
und nach obigen Kriterien funktionierenden Aufbauten mit Schaltplan, Fotos
oder auch Videos als Beweis dafür dass es auch funktioniert.
Wer als erster diese Schaltung aufbaut und hier veröffentlicht, welche alle oben
genannten Kriterien erfüllt erhält von mir als Anerkennung *** 300 Credits ***.
Die absoluten Profis möchte ich bitten, sich hier etwas zurückzuhalten da sonst die
anderen Leute ganz einfach keine Chance hätten, es soll ein Anreiz für eigene
Versuche sein und am Ende sollte jeder was davon haben.
Der Effekt ist wirklich Klasse und so was gibt’s noch nicht auf dem Markt.
wollte nur an RPH anmerken (war auf meinenh anderen thread bezogen den ich eröffnet habe), dass ich momentan noch an etwas anderem bastel und deswegen das mit dem lüfter erstmal kalt gestellt habe. nun ist es aber fertig und ich werd mich an den lüfter mal ein wenig machen.
bei dem thread wird es nicht zur leichenschändung eines tages kommen.
werde ihn die nächsten tage vllt mal aktualisieren!
echt nette sache mit der aufgabvenstellung und der kleinen belohnung.
also es ist vollkommen egal woher man das taktsignal bekommt, nur es sollte extern hergestellt werden, habe ich das richtig verstanden?
ansonsten ist alles erlaubt was die elktronik bereitstellt?
gruß divino
bei dem thread wird es nicht zur leichenschändung eines tages kommen.
werde ihn die nächsten tage vllt mal aktualisieren!
echt nette sache mit der aufgabvenstellung und der kleinen belohnung.
also es ist vollkommen egal woher man das taktsignal bekommt, nur es sollte extern hergestellt werden, habe ich das richtig verstanden?
ansonsten ist alles erlaubt was die elktronik bereitstellt?
gruß divino

