alarmanlage

Fragen zu Schaltungen, Elektronik, Elektrik usw.

Moderator: T.Hoffmann

Simse
Mega-User
Mega-User
Beiträge: 266
Registriert: So, 03.05.09, 16:06
Wohnort: Hessen

Sa, 09.01.10, 15:13

yannic w hat geschrieben:Villeicht hat jar jemand das sortiment
Das sind mit Sicherheit nicht immer die selben Netzteile, das ist was die grad dahaben.
Wenn die vorher wüssten welche Werte die Netzteile haben würden sie es bestimmt dabeischreiben.
Benutzeravatar
yannic w
Mega-User
Mega-User
Beiträge: 179
Registriert: Do, 15.10.09, 12:54

Sa, 09.01.10, 15:14

villeicht ich weis es auch nicht so ganz



Kann mir jemand ein Netzteil raussuchen

EDIT:

Ich habe mir nochmal so ein paar basic pefehle durchgelesen muss sagen solangsam kann ich es

Kannst du (beatbuzzer)noch mal gucken was ich falsch gemacht habe am schaltplan
Benutzeravatar
Beatbuzzer
Auserwählter
Auserwählter
Beiträge: 3177
Registriert: Fr, 17.08.07, 11:02
Wohnort: Alfeld / Niedersachsen
Kontaktdaten:

Sa, 09.01.10, 20:51

yannic w hat geschrieben: Kannst du (beatbuzzer)noch mal gucken was ich falsch gemacht habe am schaltplan
Um genau zu sein: ich seh im Moment nichts, was richtig ist.

Die Betriebsspannung ist verpolt, ein fraglich eingesetzter Wechselschalter schaltet die Masse zwischen µC-GND und PortB.0 hin und her. Was soll das bezwecken?...
Lichtschranke und Alarm sind zwischen zwei Pins angeschlossen. Das bringt keine Vorteile, Hardware wird normalerweise gegen GND angeschlossen.
Weiterhin denke ich, dass deine Alarmsirene mehr als 20mA braucht. Da fehlt also noch ein Transistor zwischen. Wobei die Sirene doch sowieso 12V braucht und der Transistor so oder so unumgänglich ist.
Benutzeravatar
yannic w
Mega-User
Mega-User
Beiträge: 179
Registriert: Do, 15.10.09, 12:54

Sa, 09.01.10, 21:24

Kannst du mir mal ein richtigen schalterplan machen

Gruß Yannic w
Kunibert93
Mega-User
Mega-User
Beiträge: 270
Registriert: Do, 26.03.09, 13:26
Wohnort: Niedersachsen

So, 10.01.10, 03:02

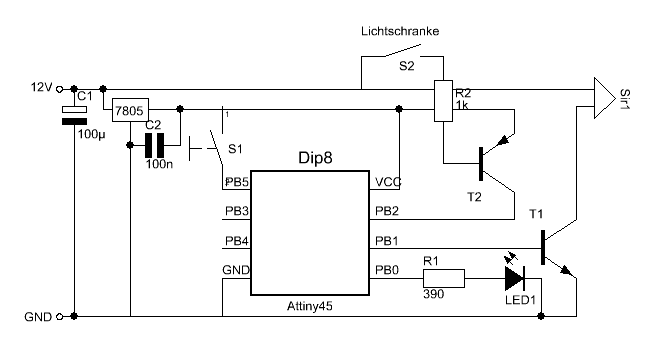
Ich habe mich mal versucht, allerdings bin ich mir sicher, dass dieser Plan nicht fehlerfrei ist. Liegt wohl an der Uhrzeit, wie man sieht hat auch die Übersichtlichkeit gelitten.
Dateianhänge
Alarmanlage.zip
SPlan Dateien zum Editieren
(4.47 KiB) 385-mal heruntergeladen
Alarmanlage.GIF
Alarmanlage.GIF (6.65 KiB) 26095 mal betrachtet
Benutzeravatar
Beatbuzzer
Auserwählter
Auserwählter
Beiträge: 3177
Registriert: Fr, 17.08.07, 11:02
Wohnort: Alfeld / Niedersachsen
Kontaktdaten:

So, 10.01.10, 09:20

Jaa, das sieht doch schon gut aus.
Ein bisschen hab ich allerdings noch drin rumgeschraubt:
-Den reset-Eingang würde ich unbeschaltet lassen, bzw. fest auf 5V legen.
-Als Schaltelement für den Alarmausgang hab ich vorsorglich einen FET gewählt, z.B. den berühmten IRLZ34. Für geringe Lasten tut ein Bipolar-Transistor aber ebenso gut.
-Da die Lichtschranke ein Relais-Ausgang hat, muss man nicht den Umweg über einen Transistor machen, sondern kann direkt von 5V auf den Eingang schalten.

Das wars eigentlich auch schon...
Projekt1.jpg
Benutzeravatar
yannic w
Mega-User
Mega-User
Beiträge: 179
Registriert: Do, 15.10.09, 12:54

So, 10.01.10, 12:08

gut dann werde ich das mal versuchen zu löten


was ist t2
Benutzeravatar
Sailor
Moderator
Beiträge: 9427
Registriert: Di, 28.11.06, 22:16
Wohnort: Saarland, Deutschland und die Welt

So, 10.01.10, 12:21

Beatbuzzer hat geschrieben:-Als Schaltelement für den Alarmausgang hab ich vorsorglich einen FET gewählt, z.B. den berühmten IRLZ34. Für geringe Lasten tut ein Bipolar-Transistor aber ebenso gut.
Lesen bildet.
Benutzeravatar
yannic w
Mega-User
Mega-User
Beiträge: 179
Registriert: Do, 15.10.09, 12:54

So, 10.01.10, 12:26

da habe ich woll das falsche hingeschrieben ich meine natürlich was der 7805 ist
Benutzeravatar
Sailor
Moderator
Beiträge: 9427
Registriert: Di, 28.11.06, 22:16
Wohnort: Saarland, Deutschland und die Welt

So, 10.01.10, 12:30

Beatbuzzer hat geschrieben:Bei 12V Versorgung brauchst du noch 5V Spannungsregler für den µC.
Und nimm nochmal 5,1V Z-Dioden mit für die µC-Eingänge, falls man am Ende Kontakte oder Lichtschranke nur mit 12V Schaltsignal hat.
Liest Du wirklich, was man Dir schreibt?
Benutzeravatar
yannic w
Mega-User
Mega-User
Beiträge: 179
Registriert: Do, 15.10.09, 12:54

So, 10.01.10, 12:44

schon nur manchmal vergesse ich einfach auch sachen
Benutzeravatar
Beatbuzzer
Auserwählter
Auserwählter
Beiträge: 3177
Registriert: Fr, 17.08.07, 11:02
Wohnort: Alfeld / Niedersachsen
Kontaktdaten:

So, 10.01.10, 12:54

Ok, die Frage nach dem T2 war wirklich überflüssig.

Die Frage nach dem 7805 war vielleicht noch okay, obwohl man das ganz schnell rausgefunden hätte, ohne erst auf eine Antwort warten zu müssen:
Klick mal hier. Der erste Link bringt die Anwort. :wink:
Benutzeravatar
yannic w
Mega-User
Mega-User
Beiträge: 179
Registriert: Do, 15.10.09, 12:54

So, 10.01.10, 17:51

danke erstrmal
ich werde dann morgen wenn die teile eintrefen erst einmal löten




Ps.wie masst du das mit der goggel seite kannst du mir das mal erklären


Gruss yannic w
Benutzeravatar
yannic w
Mega-User
Mega-User
Beiträge: 179
Registriert: Do, 15.10.09, 12:54

Mo, 11.01.10, 18:48

HI

Ich habe da ein Problem
1. was für ein transistor
2.was ist das für eine led und



Gruß yannic w
Benutzeravatar
Beatbuzzer
Auserwählter
Auserwählter
Beiträge: 3177
Registriert: Fr, 17.08.07, 11:02
Wohnort: Alfeld / Niedersachsen
Kontaktdaten:

Mo, 11.01.10, 18:55

Zum Transistor:
Sailor hat geschrieben:
Beatbuzzer hat geschrieben:-Als Schaltelement für den Alarmausgang hab ich vorsorglich einen FET gewählt, z.B. den berühmten IRLZ34. Für geringe Lasten tut ein Bipolar-Transistor aber ebenso gut.
Lesen bildet.
Die LED ist der Platzhalter für deine LEDs, die du noch zum Alarm blinken lassen wolltest. Müsste irgendwo eine Seite weiter vorne stehen, da hatten wir das. Je nach dem wie viele das werden sollen (mehr als eine weisse / zwei rote), brauchst du da auch nochmal einen Transistor.
Benutzeravatar
yannic w
Mega-User
Mega-User
Beiträge: 179
Registriert: Do, 15.10.09, 12:54

Mo, 11.01.10, 18:59

Gut

Dann muss ich woll für heute aufhören zu löten
den ich mus erst den IRLZ34 bestellen (aber wo?9


Gru? yannic w
Benutzeravatar
yannic w
Mega-User
Mega-User
Beiträge: 179
Registriert: Do, 15.10.09, 12:54

Mo, 11.01.10, 19:46

Hallo

Geht das Netzteiloder sol ich eher Dasnehmen
Kunibert93
Mega-User
Mega-User
Beiträge: 270
Registriert: Do, 26.03.09, 13:26
Wohnort: Niedersachsen

Mo, 11.01.10, 22:11

Einen IRLZ34 oder ähnlichen MosFet findet man nun in jeden Versandhaus oder sonst wo
Nichts Persönliches, Nur manchmal glaube ich, du bist zu faul zum suchen/nachdenken.
Damit auch noch was produktives bei rumkommt:
IRLZ34: hatte mich nur eintippen in die Suche gekostet.

Warum benötigt man eine Variable Spannung?
Konstante 12V reichen doch aus :|
Sowas + das richtige Kable wäre billiger.
Simse
Mega-User
Mega-User
Beiträge: 266
Registriert: So, 03.05.09, 16:06
Wohnort: Hessen

Di, 12.01.10, 14:23

Er braucht diese 13,? Volt das der Akku geladen wird.
Benutzeravatar
yannic w
Mega-User
Mega-User
Beiträge: 179
Registriert: Do, 15.10.09, 12:54

Di, 12.01.10, 19:03

Hi

also was soll ich denn jetzt nehmen kann ich das nehmen was du gesagt hast oder muss ich da doch eins mit 13 volt nehmen


Gruß yannic w
Benutzeravatar
Beatbuzzer
Auserwählter
Auserwählter
Beiträge: 3177
Registriert: Fr, 17.08.07, 11:02
Wohnort: Alfeld / Niedersachsen
Kontaktdaten:

Di, 12.01.10, 19:27

Kunibert93 hat geschrieben: Warum benötigt man eine Variable Spannung?
Brauchen wir gar nicht :wink:
Deshalb finde ich ein ganzes Labornetzteil etwas übertrieben. Aber natürlich kann man ein solches kaufen, und es dann auch für andere Sachen einsetzen. Dann würde es sich bezahlt machen.
Kunibert93 hat geschrieben: Konstante 12V reichen doch aus :|
Nicht, wenn da noch ein Blei-Akku mit rein soll. Der braucht nämlich eine Standby-Spannung von 13,5-13,8V, um optimal geladen zu sein, wenn der Strom ausfällt.
Das hier könnte gehen. Allerdings weiss ich nicht, ob es stabilisiert ist. Falls nicht, bringts ohne Belastung eher 17-18V...
Benutzeravatar
yannic w
Mega-User
Mega-User
Beiträge: 179
Registriert: Do, 15.10.09, 12:54

Di, 12.01.10, 19:30

was kann man da machen wenn es nicht stabilisirt ist


EDIT:

also ich baue gerade den kasten und habe da jet6zt 2 grüne und 1 rote 1 gelbe led dran geschraubt
die 1 grüne soll leuchten wenn das netzteil angeschlossen ist die die andere soll blinken wenn
der alarm an ist aber noch nicht aktiv die rote soll blinken wenn der alarm ausgelöst wird und die
gelbe wenn der alarm an ist

die vom netzteil könnte man ja einfach in den strom hängen aber wo die anderen

Gruß yannic w
Benutzeravatar
Beatbuzzer
Auserwählter
Auserwählter
Beiträge: 3177
Registriert: Fr, 17.08.07, 11:02
Wohnort: Alfeld / Niedersachsen
Kontaktdaten:

Di, 12.01.10, 19:51

Man kann natürlich auch selbst einen Spannungsregler (z.B. LM317) her nehmen und für stabile 13,5 Volt sorgen.

Bei soviel Dioden-Klimbim wirds mit den Ausgängen schon bald wieder eng. Am ehesten gehts, man klemmt die alle mit an den Attiny dran. Kann man übers Programm dann ja alles machen wie mans gerne hätte.
Benutzeravatar
yannic w
Mega-User
Mega-User
Beiträge: 179
Registriert: Do, 15.10.09, 12:54

Di, 12.01.10, 20:05

habe ich habe nur noch 2 frei

1 grüne 1 rote 1gelbe
wobei ich die rote ja an pb0 anschlissen könnte wo jetzt ja die andere diode hängt

dann könnte ich die anderen 2 an den attiny45anschlissen
was für ein pol muss ich an den attiny45 anschlissen
Benutzeravatar
Beatbuzzer
Auserwählter
Auserwählter
Beiträge: 3177
Registriert: Fr, 17.08.07, 11:02
Wohnort: Alfeld / Niedersachsen
Kontaktdaten:

Di, 12.01.10, 20:17

yannic w hat geschrieben:
was für ein pol muss ich an den attiny45 anschlissen

Die Diode im Plan an PB0 ist schon korrekt angeschlossen. Du kannst also alle weiteren Dioden genauso an die anderen Ports anschliessen. Wobei eine Diode (20mA) das Maximum pro Port ist. Und es reicht ja auch, wenn man sie nur mit 10mA betreibt. Selbst bei 1mA bringen superhelle LEDs für Anzeigezwecke mehr als genug Licht.
Antworten